最近,保险中介机构许可证被撤销的情况,时常发生,引起行业的震动,从空壳运营到虚开发票,从公司倒闭到工商注销,一系列行为凸显出一些机构在合规管理方面存在的明显漏洞,同时也能体现出严监管时期下保险中介行业的生存规则。
一、触犯监管红线:吊销许可证的直接原因
保险中介作为连接消费者与保险公司的桥梁,其资金以及业务合规性向来是监管的重点,要是一旦越过底线,轻的情况就是被罚款然后进行整改,严重的话就直接“摘牌。
1.资金挪用与虚假交易
保费截留、虚假投保这类行为是吊销许可证的高频雷区,2022年有一家代理公司将两千万保费挪用去投资房地产,致使三千多份保单失效,还有中介和客户一起合谋伪造健康告知来骗取佣金,最后被大数据风控给发现了,针对这种情况,监管部门明确要求中介机构设立独立的保费账户,资金流向要全程可以追溯,违规的人直接“一票否决。
2.提供虚假材料与妨碍监管
编制虚假报表、不配合检查这些行为被看作是对监管权威的严重挑衅。典型的例子是,深圳拓博保险代理,有限公司因为不配合检查被吊销牌照,实际掌控人一辈子都不能从业,河南龙郡保险代理有限公司由于「编制或提供虚假的报告,、报表、文件或资料」违反了《保险代理人监管规定》,它的许可证被吊销。
3.税务违法与费用套取
虚开发票、虚构交易套取费用这类行为同样无法逃脱被严厉惩处的结局。就如同远景保险销售曾经给财险公司虚开了超8000万元的增值税专票,最后被吊销许可证而且得缴纳以高额的罚款。
二、政策变严格且合规需提升:小型机构的生存门
近些年来监管政策始终在持续加强,从公司体系到业务规范都有着更高的要求,推动机构提高合规能力,
1.“报行合一”压缩利润空间
这个政策要求保险公司备案的条款需与,实际执行的一致,这致使中介的佣金收入,平均减少了30%,那些中小机构因为盈利模式仅有一种,而且抗风险能力还十分薄弱,逐渐地就陷入了经营艰难的境地。
2.常态化“清虚提质”行动
自监管开展清虚提质行动之后,明确要淘汰不符合规定的主体,对行业结构进行优化,加速市场出清,国家,每年清理超过1000家三无中介(也就是那些没有场地、没有人员、没有业务的中介。
三、行业变局:竞争加剧与数字化转型挑战
除了监管方面的压力,市场环境的变化也加速了行业的分化,传统的中介当下面对着双重的夹击,
1.互联网直销冲击传统模式
当保险公司自行搭建线上渠道之后,部分险种的佣金率出现了降低的情况,而依托人海战术的中介机构生存空间被压缩,大型机构凭借资源与规模的优势占据,市场份额,中小机构则由于服务同质化而被放置在一边。
2.保费增速放缓暴露盈利短板
保险行业整体的增长速度渐渐变缓,有部分机构因为无法依靠传统模式盈利,选择主动退出市场,
3.科技合规成核心竞争力
严监管时代,科技赋能成为生存关键
四、严管时代生存法则:合规乃是生命线并不是成
1.筑牢合规防线
资金独立托管,也就是设立保费专用账户,以此防止资金出现混用情况,全程双录并且借助科技助力,在销售的时候,录音录像得保存10年,利用AI去监控话术,把违规行为拦截住。
2.适应政策与市场变化
专业化转型就是专注于细分领域当中,去提供与众不同的服务,不要开展低水平的价格竞争,数字化转型则是借助大数据、区块链这类技术来优化业务流程,提高风控的能力。
3.强化内部管理
定期开展合规方面的自我检查,构建起动态的合规记录簿,保障股东、业务以及系统发生变更时能够及时去申报报备。
员工培训与询责:定期开展合规方面的培训,将违规的责任明确清晰,不让飞单这类行为发生。
保险中介许可证被撤销的关键缘由,就是机构对合规底线不太看重且对市场变化判断出错,随着监管变得严格成为常态,行业会从随意扩张变成高质量发展,只有把合规当作经营的一部分,同时积极推进数字化转型的机构,才可以在洗牌的时候不被淘汰,对于消费者来说,挑选正规的中介,也是守护自身权益的首要防线。
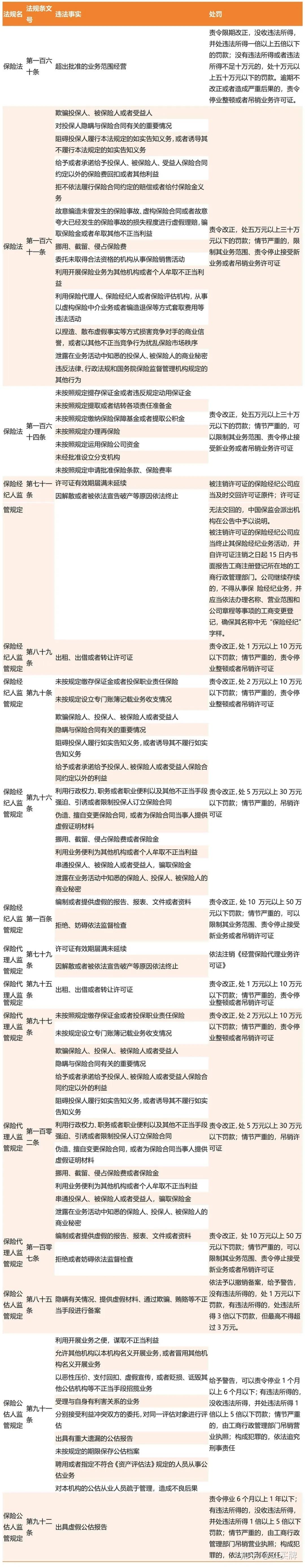
法律法规中处罚规定
TOP